楼凤阁官网登录入口_花满楼app官方免费下载_深圳桑拿论坛蒲 bbs_天津一品堂
首页
关于我们
产品中心
新闻中心
工程案例
技术资料
联系我们
首页
>
迪砂抛丸器
产品分类
抛丸机
标准型抛丸机
钢板预处理
不锈钢带抛丸
残极抛丸机
移动抛丸机
抛丸器
除尘器
吸丸机
抛丸机配件
除尘器配件
新闻资讯
抛丸机操作规程
抛丸器维护常识
残极抛丸清理机基本性能介绍
不锈钢带抛丸清理机
吸丸机是个什么设备
有机废气处理方法有哪些
抛丸器
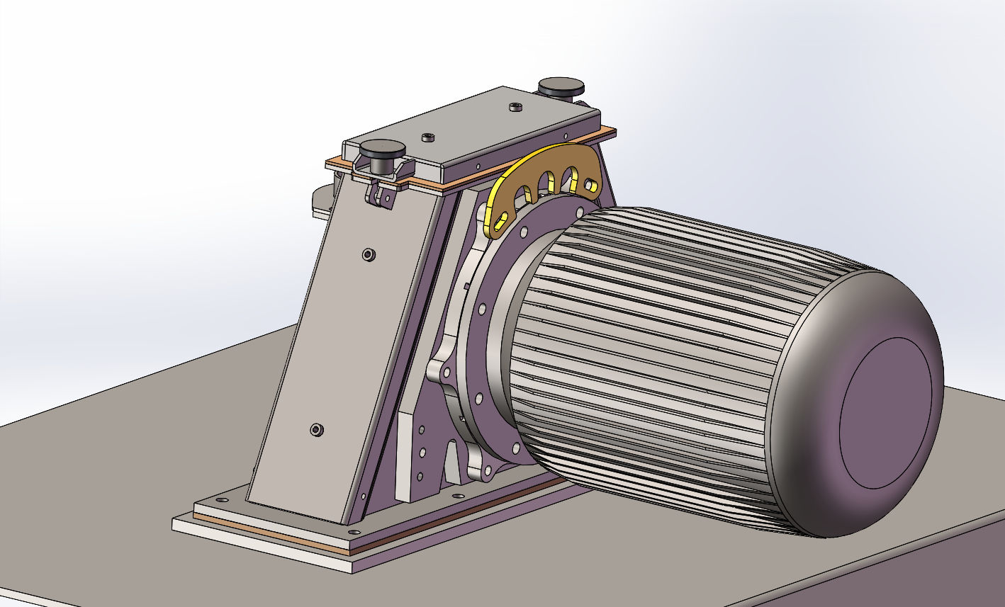
迪砂抛丸器
作者:
青岛恒辉机械有限公司
发布时间:2023-04-19 13:23:01
抛丸器功率30-55kw,电机直驱,转速2900转/分钟,抛丸量每分钟可达900kg/min,抛射速度80m/s,明显提高抛丸效率,抛丸器内的耐磨件采用工具钢锻造精加工,经过真空炉特殊热处理,叶片寿命2000小时以上,从生产效率上、维修故障率上,节省很多人力、物力成本
上一个:
90kw抛丸器
下一个:
返回列表
新闻资讯
抛丸机操作规程
抛丸器维护常识
残极抛丸清理机基本性能介绍
不锈钢带抛丸清理机
吸丸机是个什么设备
有机废气处理方法有哪些
友情链接:
首页
公司简介
产品中心
新闻中心
荣誉资质
行业资讯
联系我们
青岛恒辉机械有限公司 电话:0532-88197189 手机:13606396189 邮箱:13606396189@126.com
地址: 青岛市黄岛区明关路729号 技术支持:
濮阳正云网络
首页
电话
手机
顶部
主站蜘蛛池模板:
丰顺县
|
宿松县
|
紫金县
|
得荣县
|
广元市
|
同心县
|
定西市
|
海伦市
|
桃园市
|
东丽区
|
盐源县
|
宝山区
|
镇平县
|
聂拉木县
|
安顺市
|
伊金霍洛旗
|
冀州市
|
绥滨县
|
龙海市
|
进贤县
|
顺昌县
|
香港
|
和龙市
|
四子王旗
|
宣恩县
|
卢龙县
|
凌源市
|
长汀县
|
灌阳县
|
洪湖市
|
通河县
|
增城市
|
乌拉特后旗
|
惠东县
|
永丰县
|
肇源县
|
柳江县
|
天镇县
|
唐河县
|
望城县
|
聊城市
|